Maxon Cinema 4D是一套整合3D模型、动画与算图的高级三维绘图软件,以高速图形计算著名,其渲染器在不影响速度的前提下,使图像品质有了很大提高。
安装步骤:
Tip:本次安装测试所用电脑为联想拯救者R7000P,系统为自带正版Windows 10。
1.找到下载好的安装包,并将其解压到当前位置

2.双击打开解压好的【C4D R26 安装包】文件夹

3.双击运行【Cinema4D_S26_26.013.exe】

4.点击【前进】

5.点击下图红框内图标,修改安装位置。(注意:要提前在D盘,新建一个文件夹,并命名为【C4D R26】)

6.选择新建的文件夹【C4D R26】,然后点击【确定】

7.点击【前进】

8.点击【前进】,开始安装

9.等待安装完成,大约需要10分钟

10.安装完成后,取消勾选【启动 Maxon Cinema 4D】,然后点击【完成】

11.返回第2步打开的文件夹,双击打开【Crack】文件夹

12.复制【c4dplugin.xdl64】文件

13.打开软件安装目录,即第5步新建的【C4D R26】文件夹,然后双击打开【corelibs】文件夹

14.在文件夹空白处点击右键,将第12步复制的文件,粘贴到此文件夹内

15.在弹出的窗口中选择【替换目标中的文件】

16.打开开始菜单,点击【Maxon Cinema 4D 26】,启动软件

17.若弹出如下窗口,点击【OK】即可,没有则跳过此步

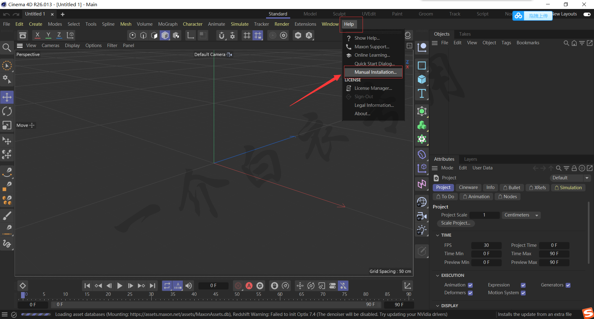
18.此时软件为英文版本,点击【Help】,然后选择【Manual Installation】

19.在弹出的窗口中,找到第2步打开的【C4D R26 安装包】文件夹中的【汉化】文件夹,并将其打开,然后选中【Chinese_26010_20220401.c4dupdate】文件,点击【打开】

20.在弹出的窗口中点击【是】

21.点击【Restart】

22.等待片刻,软件会重新启动,此时软件已变为中文版本,安装完成

至此,Maxon Cinema 4D R26中文版软件下载安装及注册激活教程介绍完毕。
原文链接:https://www.701z.com/12906.html,转载请注明出处。
本站资源仅供个人学习交流,请于下载后24小时内删除,不允许用于商业用途,否则法律问题自行承担。
评论0